"This Is a Pakhtun Disease": Pakhtun Health Journalists' Perceptions of the Barriers and Facilitators to Polio Vaccine Acceptance Among the High-Risk Pakhtun Community in Pakistan

Jacksonville State University (Shah); University of New Mexico (Ginossar, Weiss)
"...findings highlight the complexity of resistance to polio vaccination among Pakhtun communities and the media coverage of OPV."
Pakistan is one of only three poliomyelitis-endemic countries in the world. Even though resistance to oral polio vaccine (OPV) has decreased over time, there are still pockets of communities, mostly ethnic Pakhtun living in the Khyber Pakhtunkhwa (KP) province, that resist OPV. In fact, after a vaccination drive in May 2018, the health department recorded 26,610 OPV refusal cases in the province. Considering that local journalists may be important sources of health information, this study examined Pakhtun health journalists' beliefs regarding OPV and their views on the barriers and facilitators that influence OPV acceptance or hesitancy in their communities.
Before detailing the study's methodology, the researchers explore OPV refusal in the ethnically Pakhtun-populated areas of Pakistan, describing it as a complex phenomenon. They cite research identifying myriad barriers to vaccination in this context. To name only a few: mistrust of science and conspiracy theories about the content and efficacy of polio vaccine, including rumours that the vaccine contains pig fat, which Muslims are forbidden to consume. The involvement of United States (US)-funded organisations in the polio eradication efforts, weak governance, and inaccessible areas due to the ongoing war on terror constitute additional barriers to OPV acceptance. For example, OPV resistance significantly increased among Pakhtuns when the US killed Osama bin Laden, the former al-Qaeda chief, in a military operation in Pakistan, due to reports that the US used a fake hepatitis vaccination campaign to trace bin Laden. Since this killing, more than 100 polio vaccination team members and police officials protecting them have been killed.
In response, the United Nations Children's Fund (UNICEF) and the Pakistani government are using multi-pronged communication strategies, including social mobilisation guided by real-time data collection and large-scale media campaigns, to increase OPV uptake. In fact, media remain at the centre of polio-related communication strategies in Pakistan. For example, UNICEF:
- Coordinates with the Pakistani government to brief the media, pitch stories, train journalists and public information officers, and train doctors who work in high-risk areas on communicating with the media;
- Involves celebrity journalists in media advocacy campaigns;
- Created WhatsApp groups to provide timely information to journalists;
- Set up a "Journalists Against Polio" forum in 2012; and
- Collaborated with Voice of America's Pashto language service Deewa to hire reporters who were dedicated to cover polio-related stories in Pakhtun-dominant areas.
The article describes the nature of the Pakistani media, generally calling it "one of the most vibrant, robust, outspoken media systems in South Asia" that, however, suffers from a lack of adequate training to report on complex health issues. According to the researchers, a majority of the news items have a neutral tone toward polio vaccination. Unfortunately, journalists regularly pick up anti-vaccination propaganda spread through social media and publish it as news stories. In March 2018, for example, both national and local media outlets reported an unsubstantiated news story that three children had died after receiving OPV - leading the number of polio vaccine refusal cases to double in April 2018. Clearly, news stories can play a role in parents' decisions to refuse OPV.
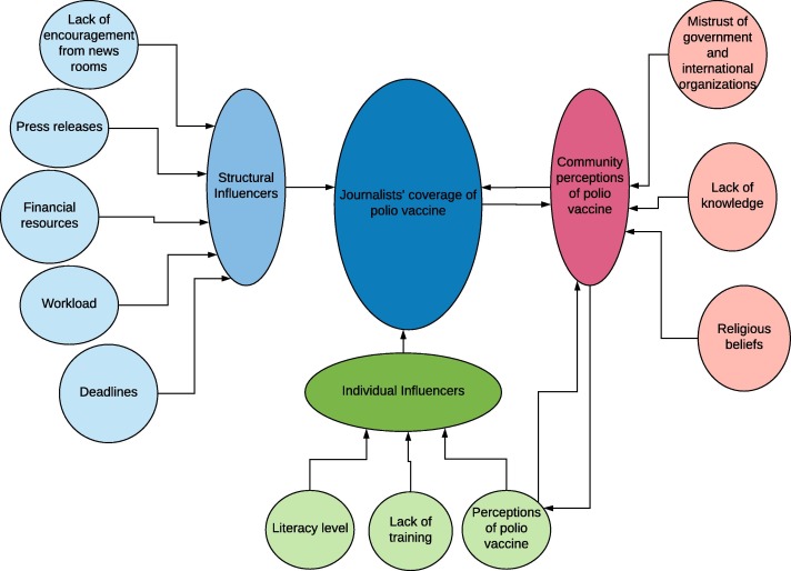
Despite the potentially critical part played by local journalists in OPV coverage, little is known about those journalists' perceptions and experiences. To address this gap, the researchers recruited and interviewed 33 (male) Pakhtun journalists covering health issues for diverse media outlets in high-risk districts of the KP province. The semi-structured interviews were translated, transcribed, and analysed for themes. In conducting the analysis, the researchers used the Social Ecological Model (SEM), which is composed of five levels, or concentric rings of influence, for health-related behaviours and conditions.
The participants were found to strongly support OPV and advocate that children in their own families and communities get vaccinated against polio. In fact, all 33 respondents stated they vaccinated their children. Witnessing the risks of wild poliovirus (WPV) and the effectiveness of vaccination facilitated participants' framing of polio as a health issue that disproportionately affects their (Pashtun) communities.
Participants indicated they were sought after as sources of information for people in their personal social networks and in the communities they covered, and that they used the opportunity to advocate for OPV. For instance, one participant noted he had to overcome his wife's hesitancy to get their children vaccinated after his wife had heard rumours, spread through media, that polio vaccine had caused deaths of children. Some of them also lamented that they were not prepared to answer the questions raised by community members, expressing low self-efficacy and health literacy levels.
Consistent with the SEM, the journalists described various barriers - both to OPV acceptance and their ability to cover the topic - that ranged from individual/intrapersonal factors to interpersonal, organisational, and community/policy factors. To cite just a few:
- Thirty of the journalists identified with other community members who viewed other public health issues, including child mortality, as more pressing than polio. They felt that the lack of basic health services in Pakhtun communities created mistrust and motivated parents to use OPV-related decisions as leverage to galvanise attention to other community health needs.
- Twenty-three participants stated that different rumours were strategically spread about OPV as part of larger political efforts related to the security situation in the country due to the ongoing war on terror, which they considered to be a significant reason behind the opposition of religious people to OPV. Participants believed that the failure of the government to involve more religious scholars from local communities was a significant gap in the polio eradication effort.
- The journalists identified barriers at the media organisational level operating against accurate coverage of OPV, including financial and time constraints and a lack of checks and balances. For example, some local media organisations reportedly treat polio vaccination as a commodity and want to use it for commercial purposes. (One participant recommended that UNICEF and the government of Pakistan should consider media owners and managers as part of the problem and engage them in a dialogue.)
- Participants highlighted the low health literacy rate of journalists as a major barrier to accurate and comprehensive polio-related coverage. Most of the respondents noted that press releases on immunisation issued by UNICEF and government organisations facilitated reporting. However, some suggested using less jargon and designing more sophisticated health messages that would address parental OPV concerns. Participants opined that UNICEF's trainings for journalists are not effective due to their content and the fact that only a few journalists from the affected communities have been invited.
The findings point to ways that local governments, UNICEF, and other organisations may be able to improve OPV advocacy, including through media coverage:
- Directly engage journalists in community mobilisation efforts, drawing on their support for OPV and their prominence as health information sources in their communities to advance OPV campaigns.
- Involve local journalists in training that is tailored for them and that is: delivered in local languages; detailed enough to improve journalists' ability to address their communities' concerns properly; and respectful of the journalists' professional identity and autonomy in reporting, to avoid perceptions that they are being "bribed".
- Offer one- or two-year-long fellowships to reporters from high-risk districts of KP that give them the time, training, and financial support they need to report on polio vaccination.
- Include local journalists and media managers in policymaking regarding OPV campaigns and media coverage, making sure to alert media managers in the major cities about how their policies negatively affect less-privileged, peripheral areas.
- Involve religious scholars from every mosque in localities where resistance is high, while understanding that involving renowned scholars may not be effective in some communities due to sectarian rifts and international lobbying within different sects.
- Communicate not only polio-related messages but also increase efforts in other health-related domains, particularly in in remote rural communities, to restore trust and facilitate collaborations.
In conclusion: "Pakhtun health journalists have the potential to be important partners in national polio eradication initiatives."
Vaccine, Volume 37, Issue 28, 19 June 2019, Pages 3694-3703. https://doi.org/10.1016/j.vaccine.2019.05.029 - sent via Sayyed Fawad Ali Shah to The Communication Initiative on June 11 2019.
- Log in to post comments











































